La "bella" del abismo: el hallazgo de Dulcibella camanchaca
En uno de los rincones más remotos del planeta, en la zona hadal —aquella que se extiende a más de 6.000 metros de profundidad— de la Fosa de Atacama, ha sido descubierta recientemente una nueva especie que nos recuerda que la vida, incluso en las condiciones más extremas, siempre encuentra una forma de persistir. Se trata de un crustáceo anfípodo, bautizado como Dulcibella camanchaca, identificado por científicos del Woods Hole Oceanographic Institution (WHOI) y de la Universidad de Concepción (Chile).

Taxonomía y etimología
Reino: Animalia
Filo: Arthropoda
Clase: Malacostraca
Orden: Amphipoda
Familia: Eusiridae
Género: Dulcibella (Weston & González, 2024)
Especie: Dulcibella camanchaca
Dulcibella proviene del latín dulcis y bella: “dulce” y “hermosa”. Pero no se trata solo de una descripción estética. Es también un guiño a la literatura medieval inglesa, donde Dulcibella era una figura alegórica de pureza y perfección espiritual en el poema The Pilgrimage of the Life of Man. Los científicos quisieron evocar esa imagen de serenidad oculta, una belleza discreta que habita en lugares donde nadie mira. Así, el nombre del género se convierte en un homenaje a la gracia que puede florecer incluso en los reinos más oscuros de la Tierra.
El epíteto camanchaca añade el "toque" chileno. La camanchaca es la niebla espesa y fría que envuelve las costas del desierto de Atacama, un velo de humedad que se forma cuando el aire del océano choca con el calor del desierto. Es un fenómeno que parece imposible en un entorno tan árido, y sin embargo, da vida: de sus gotas beben líquenes, plantas y pequeños animales. Con este guiño, los investigadores quisieron establecer un paralelismo entre esa niebla que alimenta la costa y el entorno sombrío y silencioso de la fosa abisal. En ambos lugares, la vida encuentra una manera de persistir.
En azul la zona donde es frecuente el fenómeno denominado camanchaca. Crédito: https://www.meteored.cl/noticias/ciencia/la-camanchaca-la-gran-fuente-humedad-del-desierto-de-atacama.html

En conjunto, Dulcibella camanchaca podría traducirse como “la bella del abismo envuelta en niebla”.
Morfología y comportamiento
Dulcibella camanchaca es un anfípodo de gran tamaño (holotipo: 38,9 mm de longitud) con características que incluyen: un cuerpo dorsal liso, 12 espinas en la placa maxilar externa 1, gnatópodos subsimilares y fuertemente subquelados con lóbulos carpianos anchos,los dáctilos de los pereópodos 3 y 4 son 0,45 veces el propodo respectivo y los dáctilos de los pereópodos 5 a 7 son 0,6 veces, un proceso espiniforme distal en el pedúnculo del urópodo 1 y un telson alargado pero débilmente hendido.
Morfología de Dulcibella camanchaca, de unos 4 cm de largo, una dimensión notable para un anfípodo hadal. Presenta cuerpo relativamente alargado, con apéndices delanteros “raptores” que sugieren que está diseñado para cazar. Crédito: https://www.tandfonline.com/doi/10.1080/14772000.2024.2416430#d1e1359

Dulcibella camanchaca gen. nov. sp. nov. Holotipo hembra (MNHNCL AMP-15974). Md R: mandíbula derecha ampliada. Md L: mandíbula izquierda. Mx1: maxilar izquierdo 1. Mx2: maxilar izquierdo 2. Mxp: maxilípedo completo. Mxp IP: placa interna del maxilípedo ampliada. Crédito: https://www.tandfonline.com/doi/10.1080/14772000.2024.2416430#d1e1359

Dulcibella camanchaca gen. nov. sp. nov. Holotipo hembra (MNHNCL AMP-15974). Gn1: gnatópodo izquierdo 1. Gn2: gnatópodo izquierdo 2. P3: pereópodo izquierdo 3. P4: pereópodo izquierdo 4. Crédito: https://www.tandfonline.com/doi/10.1080/14772000.2024.2416430#d1e1359

Se afirma que es el primer anfípodo predador activo descrito en esa fosa, lo que cambia el paradigma de que los organismos de zonas muy profundas son casi exclusivamente carroñeros o de supervivencia pasiva.
Hábitat
- Lugar: Fosa de Atacama, también denominada fosa de Perú-Chile, en el Pacífico Suroriental (costa norte de Chile). Con una profundidad máxima de 8081 m de profundidad.
- Profundidad: >6000 m
- Presión: 800 atmósferas
- Temperatura: casi constante, entre 1,5 º C y 2 ºC (muy cerca del punto de congelación del agua salada).
- Condiciones de luz: nulas (oscuridad total). La única iluminación solo puede venir ocasionalmente de organismos bioluminiscentes.
- Concentración de oxígeno: muy bajo, pero estable.
- Energía disponible: prácticamente materia orgánica en descomposición ("nieve marina").
Diagrama de los niveles de la zona pelágica.

Fosa de Atacama a lo largo de la costa oeste de América del Sur (izquierda), donde el recuadro negro indica la región de muestreo (derecha). El círculo rojo denota la estación de aterrizaje de la Expedición IDOOS 2023 (7902 m) y la localidad tipo de Dulcibella camanchaca gen. nov. sp. nov. (7902 m, 23°55′S, 71°27′O). El cuadrado blanco denota el punto más profundo de la Fosa de Atacama. Crédito: Rachel Mann (WHOI Comms)

La Fosa de Atacama es, en cierto modo, un laboratorio natural del límite de la vida. Allí, la combinación de oscuridad, presión, frío y escasez de nutrientes ha dado lugar a una biología adaptada al silencio y la austeridad: cuerpos blandos, metabolismos lentos, y estrategias de caza o alimentación altamente eficientes.
¿Qué lo hace tan especial?
Esta especie posee una relevancia ecológica y científica notable por varios motivos:
- Profundidad extrema: Los ejemplares fueron capturados a unos 7.900 m de profundidad en la fosa de Atacama. Una profundidad en la que las condiciones para la vida son extremas.
- Depredador activo: A diferencia de muchos organismos de profundidad que son carroñeros o pasivos, D. camanchaca usa apéndices especializados para capturar otras presas menores, lo que muestra un rol activa en la caza de sus presas, algo bastante extraño en estos estratos del océano.
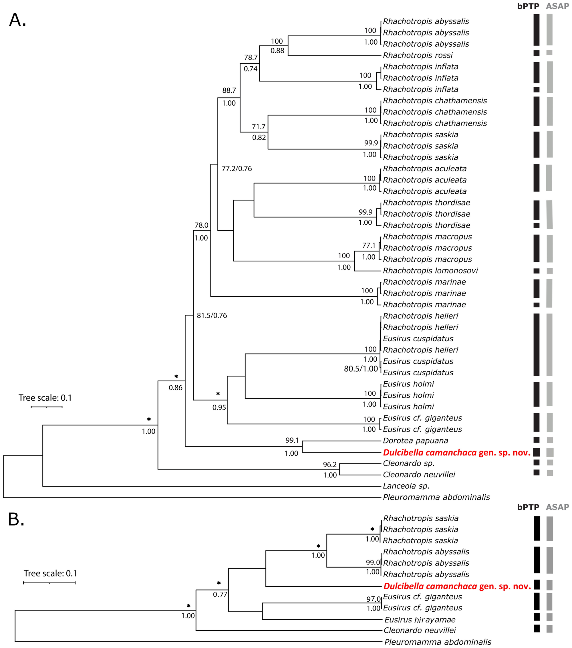
- Nuevo género y especie: No sólo es una especie nueva, sino que representa un género completamente nuevo: "El ADN respaldó la distinción filogenética de Dulcibella camanchaca (gen. nov. sp. nov.), proporcionando una segunda línea de evidencia sólida para justificar la creación de un nuevo género. Dulcibella mostró una diferencia del 17,3 % en la distancia p con respecto a Dorotea papuana, superando el umbral habitual para diferenciar géneros (superior al 15 %). Su ubicación monofilética en el árbol del gen COI refleja las similitudes morfológicas compartidas entre Dorotea y Dulcibella, en particular el telson débilmente hendida y un proceso espinoso distal en el pedúnculo del uropodo 1. Sin embargo, a pesar de esas características compartidas y de la afinidad nominal, Cleonardo se situó en la base de todos los demás géneros de Eusiridae. Es importante destacar que la filogenia basada en COI solo abarca una parte de la diversidad descrita de Eusiridae, ya que nueve géneros carecen de representación y la mayoría de las especies conocidas no están incluidas. Dentro de los géneros representados, las distancias p de Eusirus y Rhachotropis fueron elevadas, lo que sugiere una diversidad genérica más alta y críptica. La familia Eusiridae ha sido sistemáticamente dinámica, con la inclusión temporal de tres familias adicionales y su traslado desde la suborden Senticaudata a la suborden Amphilochidea. Los futuros estudios deberían centrarse en la sistemática filogenética de toda la familia y superfamilia Eusiridae, lo que probablemente conducirá al descubrimiento de diversidad oculta y a una reorganización taxonómica más precisa." Crédito: https://www.tandfonline.com/doi/10.1080/14772000.2024.2416430#d1e1359
Filogenia bayesiana que muestra la relación inferida de Dulcibella camanchaca gen. nov. sp. nov. (en rojo y negrita) dentro de la familia Eusiridae. Crédito: https://www.tandfonline.com/doi/10.1080/14772000.2024.2416430#d1e1359

Comparación morfológica entre (a) Cleonardo longipes, la especie tipo del género Cleonardo (Stebbing, 1888), (b–c) las dos especies del género Dorotea (Bellan-Santini & Ledoyer, 1987; Corbari et al., 2019) y (d) Dulcibella camanchaca (presente estudio). La tabla está expandida a partir de Corbari et al. (2019).
Las diferencias morfológicas clave de Dulcibella camanchaca se muestran en negrita. Crédito: https://www.tandfonline.com/doi/10.1080/14772000.2024.2416430#d1e415
| Caracteres distintivos | Cleonardo longipes Stebbing, 1888 | Dorotea aberrantis (Bellan-Santini & Ledoyer, 1987) | Dorotea papuana Corbari, Frutos & Sorbe, 2019 | Dulcibella camanchaca gen. nov. sp. nov. |
|---|---|---|---|---|
| Longitud total del holotipo | No claro | 12 mm | 14,8 mm | 38,9 mm |
| Rango de profundidad y localidad | 3246 m, Suroeste de las Islas Juan Fernández, Chile | 180–500 m, Islas Marion y Príncipe Eduardo, Subantártico | 593 m, Papúa Nueva Guinea | 7902 m, Fosa de Atacama |
| Fila de setas en la mandíbula (izquierda) | 8 setas | 7 setas | 6 setas | 9 setas |
| Placa interna de la maxila 1 | 2 setas subapicales | 1 seta subapical | 3 setas subapicales | 3 setas subapicales |
| Placa externa de la maxila 1 | 11 setas | 10 setas | 10 setas | 12 setas |
| Maxila 2 | Sin seta mediofacial en las placas interna o externa | 1 seta mediofacial en la placa interna, ninguna en la externa | Sin seta mediofacial en ninguna placa | Sin seta mediofacial en la placa interna, 1 seta en la placa externa |
| Placa externa del maxilípedo | Sin seta facial robusta | Sin seta facial robusta | 4 setas faciales robustas | Sin seta facial robusta |
| Dáctilo del maxilípedo | 10 espinas tipo seta | Sin espinas tipo seta | 4 espinas tipo seta | 10 espinas tipo seta |
| Margen palmar de los gnatópodos 1–2 | Convexo | Ligeramente convexo | Recto | Ligeramente convexo |
| Setas (en margen palmar) | 7 setas | 4 setas robustas | 6–7 setas robustas | 7 y 9 setas robustas |
| Relación del propodo P3/P4 con el dáctilo | 1× | 0,3× | 0,3× | 0,45× |
| Relación del propodo P5/P6/P7 con el dáctilo | 1× | 0,3× | 0,3× | 0,6× |
| Longitud del uropodo 3 | Ramo interno más largo que el externo | Ramo interno más largo que el externo | Ramo interno más largo que el externo | Subiguales |
| Telson (relación largo/ancho máx.) | 2,31 | 1,96 | 1,76 | 1,77 |
| Ornamentación dorso-lateral | Sin seta | 2 pares de setas | Sin seta | Sin seta |
| Hendidura (cleft) | 75 % | 19,2 % | 21 % | 17,8 % |
Dulcibella camanchaca rompe varios patrones morfológicos comunes en los géneros con los que se compara. Entre otras, se destacan las siguientes características:
- Tamaño: mide casi 39 mm, más del doble que las otras (12–15 mm).
- Hábitat: vive a 7900 m, mucho más profundo que cualquier otro miembro conocido de Eusiridae.
- Dentición y apéndices: presenta 9 setas en la mandíbula izquierda (más que cualquiera de las comparadas) y 12 setas en la placa externa de la maxila 1, lo que sugiere adaptaciones alimentarias especiales (depredación activa).
- Urópodo 3 subigual y telson con proporciones únicas (1,77), rasgos que no coinciden con los géneros previos.
Expedición
La especie fue descubierta durante una exploración científica en 2023 en la Fosa de Atacama. La campaña formó parte del programa Integrated Deep‑Ocean Observing System (IDOOS).
El buque de investigación usado fue el Abate Molina (https://www.vesselfinder.com/vessels/details/9003110), desde el cual se desplegaron plataformas de investigación y “landers” autónomos que se bajaron al fondo de la fosa. Tras el hallazgo, se logró recolectar cuatro especímenes de Dulcibella camanchaca a una profundidad de aproximadamente 7.902 metros.
Abate Molina (https://www.vesselfinder.com/vessels/details/9003110)

La metodología incluyó un “lander vehicle” sin cable (“untethered platform”) equipado con trampas cebadas para atraer organismos al fondo abisal, que luego era recuperado al barco. Una vez en la cubierta del buque, los ejemplares fueron inmediatamente congelados para preservar sus características morfológicas y genéticas. Posteriormente se hicieron análisis en laboratorios del IMO/Universidad de Concepción.
Este tipo de misiones conllevan una serie de retos técnicos que no son baladí, ya que implica desplegar equipos a casi 8000 metros de profundidad:
- La presión es enorme y puede aplastar instrumentos si no están diseñados para ello.
- Las comunicaciones son limitadas: los datos deben almacenarse en el equipo hasta su recuperación.
- La oscuridad y el frío extremo implican que las señales visuales prácticamente no existen; las herramientas deben basarse en sensores adaptados a ese entorno.
- Recuperar muestras vivas (o tan poco deterioradas como sea posible) exige un diseño de trampa y elevación muy cuidadoso, para evitar que la descompresión o el cambio brusco de temperatura deterioren los ejemplares.

Recursos



https://www.tandfonline.com/doi/full/10.1080/14772000.2024.2416430#d1e415


